- 发文字号
- 索引号
- 005452487/2025-00001
- 发布日期
- 2025-07-11
- 主题分类
- 义务教育和普通高中教育
- 体裁分类
- 其他
- 服务对象
- 全社会
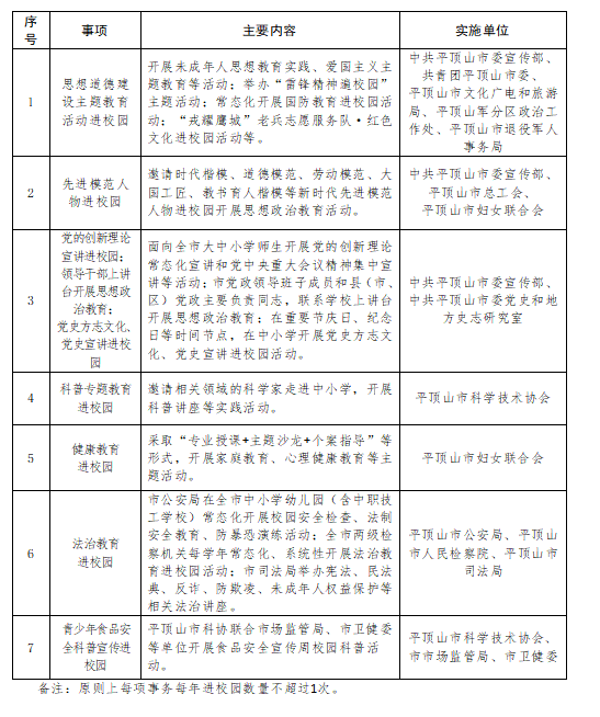
2025年平顶山市社会事务进校园事项白名单(市级)
发布日期:2025-07-11
浏览次数:
次浏览

豫公网安备 41040002000001号


