- 发文字号
- 索引号
- 005452110/2025-00002
- 发布日期
- 2025-08-04
- 主题分类
- 政策解读(市财政局)
- 体裁分类
- 服务对象
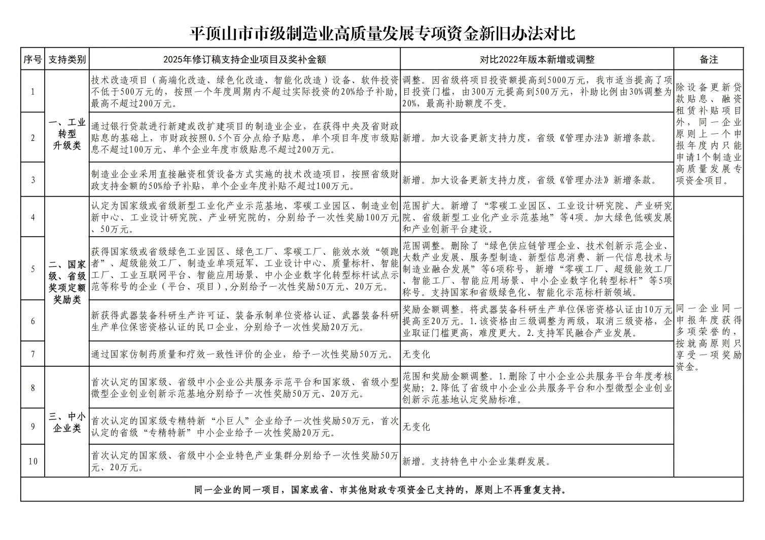
图表解读丨平顶山市市级制造业高质量发展专项资金新旧办法对比
发布日期:2025-08-04
浏览次数:
次浏览


豫公网安备 41040002000001号


