- 发文字号
- 索引号
- 005452305/2021-00001
- 发布日期
- 2021-10-08
- 有效性
- 主题分类
- 行政规范性文件
- 体裁分类
- 公告
- 服务对象
- 全社会
- 有效
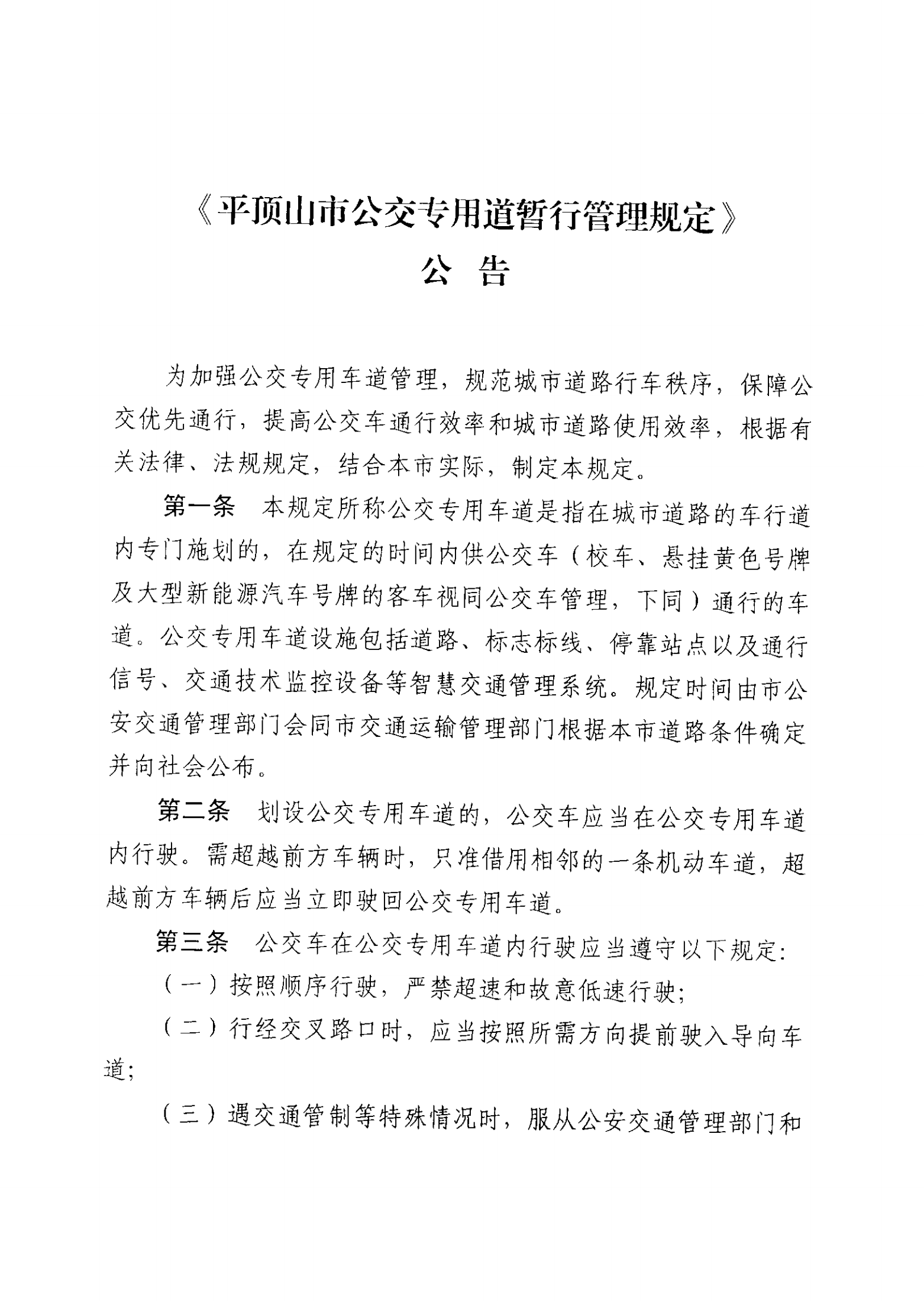
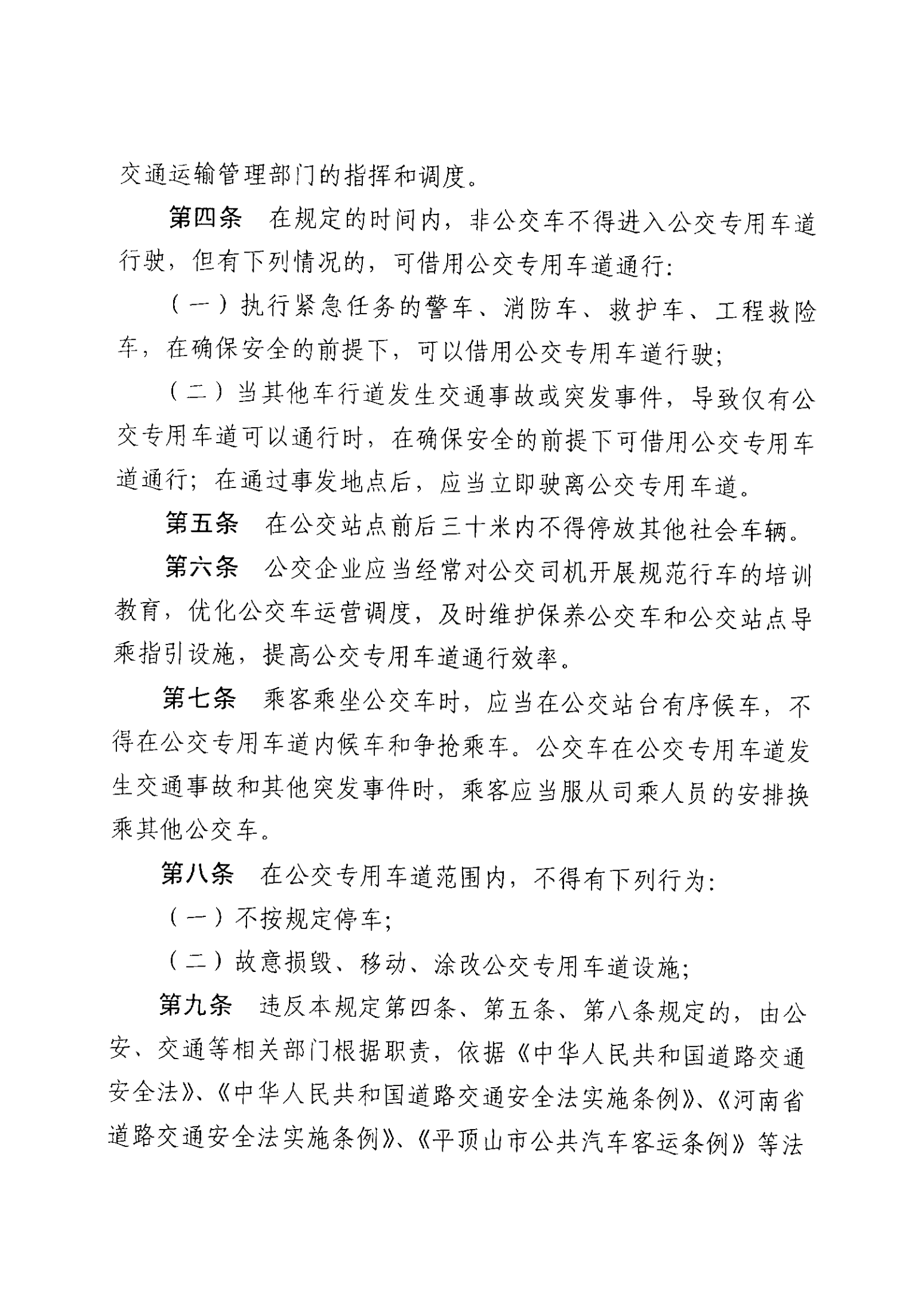
《平顶山市公交专用道暂行管理规定》公告
发布日期:2021-10-08
浏览次数:
次浏览



豫公网安备 41040002000001号


