- 发文字号
- 索引号
- 11410400732480791X/2022-00003
- 发布日期
- 2023-03-01
- 主题分类
- 治安管理
- 体裁分类
- 服务对象
根据省公安厅统一部署,平顶山市公安局于即日起启动首次申领居民身份证“跨省通办”试点工作,意味着在平顶山市居住生活的省外户籍居民,可以在居住地公安机关直接办理首次申领身份证业务。公民离开常住户口所在地到我省合法稳定就业、就学、居住的,可以在我省现居住地公安机关直接首次申请领取居民身份证。由现居住地公安机关受理并采集申请人人像、指纹信息,常住户口所在地公安机关进行审核签发,现居住地公安机关按已签发的制证信息完成居民身份证制作并发放证件。
具体受理条件及流程如下:
一、申领人提出办证申请
年满16周岁的省外户籍公民首次申领身份证,向现居住地就近的公安派出所提出首次申领居民身份证“跨省通办”申请,填写《居民身份证异地受理登记表》,交验居民户口簿和合法稳定就业、就学、居住的其中一种证明材料,确认提交信息的准确、真实性,签订书面承诺书。
未满16周岁的省外户籍公民首次申领身份证,要在监护人陪同下向现居住地就近的公安派出所提出首次申领居民身份证“跨省通办”申请,填写《居民身份证异地受理登记表》,交验申请人居民户口簿(如未登记与监护人亲属关系还需提交出生医学证明等其他证明监护关系的材料)、监护人居民身份证,以及监护人合法稳定就业、居住或者申请人合法稳定就学的其中一种证明材料,确认提交信息的准确、真实性,签订书面承诺书。
二、身份初核与信息采集
对符合规定的,受理地公安机关当场受理,并现场采集申请人人像、指纹信息。其中,未满16周岁公民申请办证的,须拍照留存与监护人同框的图像信息。
三、证件制作分发
常住户口所在地公安机关审核签发后,河南省公安厅证件制作中心按照规范完成证件制作,在法定时限内将证件分发至受理点或直接通过邮政寄递至申请人或监护人。
四、证件领取
申请人在申请办理身份证时可以选择邮政寄递或者到受理机关领取两种领取方式哦。
选择受理点领取的:1、申请人需要交验领证回执单,现场核验证件信息,比对指纹信息,并在《居民身份证异地受理登记表》上签字确认。2、委托亲属到受理点代为领取的,代领人需出示本人居民身份证、领证回执和书面委托书,并在《居民身份证异地受理登记表》上签字确认。
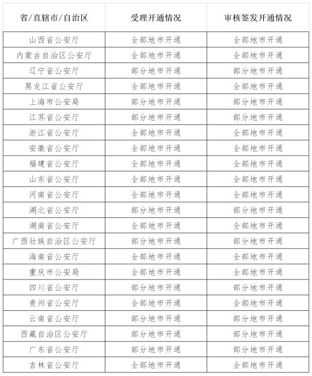
目前,全国首次申领居民身份证“跨省通办”工作尚处于试点阶段,各省正在逐步纳入居民身份证首领“跨省通办”的受理范围内。群众在首次申领居民身份证“跨省通办”时,请先查询当地公安机关业务开通情况。
目前开通首次申领居民身份证“跨省通办”试点工作的省份:

豫公网安备 41040002000001号


